近期,根据ESI(基本科学指标数据库)最新数据显示,环境学院潘飞老师2021年发表于环境科学与生态学领域TOP期刊Journal of Hazardous Materials的研究成果《Insights into catalytic activation of peroxymonosulfate for carbamazepine degradation by MnO2nanoparticles in-situ anchored titanate nanotubes: Mechanism, ecotoxicity and DFT study》入选了由Web of Science识别的高被引论文。该论文以武汉纺织大学为第一完成单位,潘飞为第一作者。

近年来,药品和个人护理用品(PPCPs)由于其大量生产、广泛使用和潜在的环境危害,已经成为一类新兴污染物,其导致的环境污染和危害受到了广泛的关注;如何有效控制PPCPs污染已经成为水污染控制领域的研究热点和难点。以典型PPCPs抗癫痫类药物卡马西平(CBZ)为例,CBZ在我国多个省份的河流湖泊等环境水体中均有检出。
针对以上问题,潘飞带领的“水环境综合治理与生态修复技术研究团队”(以下简称“团队”)开展了纳米功能材料制备及环境污染治理的研究工作,以近年来备受关注的钛酸盐纳米管(TNTs)为载体,制备了无定形MnO2纳米颗粒原位锚定钛酸纳米管(AMnTi)复合材料,将其作为催化剂,活化过一硫酸盐(PMS)降解CBZ;研究发现,与原始TNTs和MnO2相比,AMnTi对CBZ的降解率分别提升21倍和3倍;AMnTi的高催化活性可归因于其晶格收缩和小孔的独特结构,将PMS分子限制在界面上;因此,Mn–O–Ti键发生了有效的电荷转移,具有很好的催化活性,同时发现Mn-Ti循环介导催化PMS。羟基和硫酸根自由基在CBZ降解中都起着关键作用。密度泛函理论(DFT)和计算毒性计算与中间体鉴定相结合,表明CBZ降解途径为羟基加成和N-C裂解。该系统中的CBZ降解也是一个毒性-衰减过程。该成果可为PPCPs的深度处理提供理论和技术参考。

(全文链接:https://dx.doi.org/10.1016/ j.jhazmat.2020.123779)
据悉,高被引论文是由美国Clarivate Analytics(科睿唯安)公司旗下Web of Science数据库动态更新的一款产品(ESI数据每两个月更新一次)。理论上来讲,每100篇论文才有1篇论文入选高被引论文,是衡量科学研究绩效、跟踪科学发展趋势的基本分析评价工具,也是当今世界范围内普遍用于评价高校、学术机构、国家/地区国际学术水平及影响力的重要评价指标工具之一。ESI高被引论文已成为教育部学科评估中重要指标之一。
该成果是“水环境综合治理与生态修复技术研究团队”在前期研究工作上的进一步深入,相关工作开始于2014年。在前期研究中,团队首先探讨了纳米催化剂氧化锰八面体(OMS-2)对膨胀颗粒污泥床(EGSB)运行情况的长期影响,相关研究成果以《Effects of octahedral molecular sieve on treatment performance, microbial metabolism, and microbial community in expanded granular sludge bed reactor》为题,2015年发表于环境科学与生态学领域TOP期刊Water Research(IF=11.236,T2类)。该论文以武汉纺织大学为第一完成单位,潘飞为第一作者。
随着纳米技术的迅速发展和广泛应用,纳米污染已经引起了越来越多的关注。据估计,每年生产的工程纳米材料(ENMs)超过100万吨,其中超过40%将被释放到环境中,并成为新兴的纳米污染物。污水处理厂(WWTPs)被认为是各种污染物的重要聚集地和控制污染排放的关键环节。当ENMs进入污水处理厂时,它们将经历一系列迁移和转化过程,这将对它们的归趋产生重要影响。另一方面,微生物生化处理是污水处理厂的核心工艺,它决定了污水处理厂的处理效率和运行性能。具有强生物效应的ENMs在污水处理厂的相对富集,会对各种生物工艺产生潜在影响,进而影响污水处理厂的运行和性能,导致污染物的环境扩散,威胁生态系统和人类健康。
研究结果表明,低剂量OMS-2(0.025g/L)可以强化EGSB的运行效果,COD的去除率和反应器中生物量分别增加了4%和11%,同时,挥发性脂肪酸(Volatile fatty acid,VFA)降低了11%;采用Biolog ECO生态板检测EGSB内部菌群的新陈代谢水平显示OMS-2不仅提升了菌群的新陈代谢水平,而且明显改变了菌群的组成结构;采用Illumina MiSeq高通量测序技术分析EGSB内部菌群结构,结果显示OMS-2强化了菌群的多样性并且改变了菌群的组成结构,当EGSB反应器内部添加了0.25g/L的OMS-2后,菌群中所占比例最大的细菌属Lactococcus属(一类乳酸菌)的占比从29.3%下降到20.4%,这个改变可能导致了VFA的下降和菌群多样性的提升。OMS-2也增加了乙酸菌和古菌(Archaea)在菌群中的占比,同时提升了菌群的乙酸化作用和甲烷产生水平。X射线光电子能谱分析(XPS)结果表明,OMS-2在EGSB内部,Mn(IV)/Mn(III)被还原成Mn(II),这个反过来影响了EGSB内部的菌群。

(全文链接:https://dx.doi.org/10.1016/j.watres.2015.09.022)
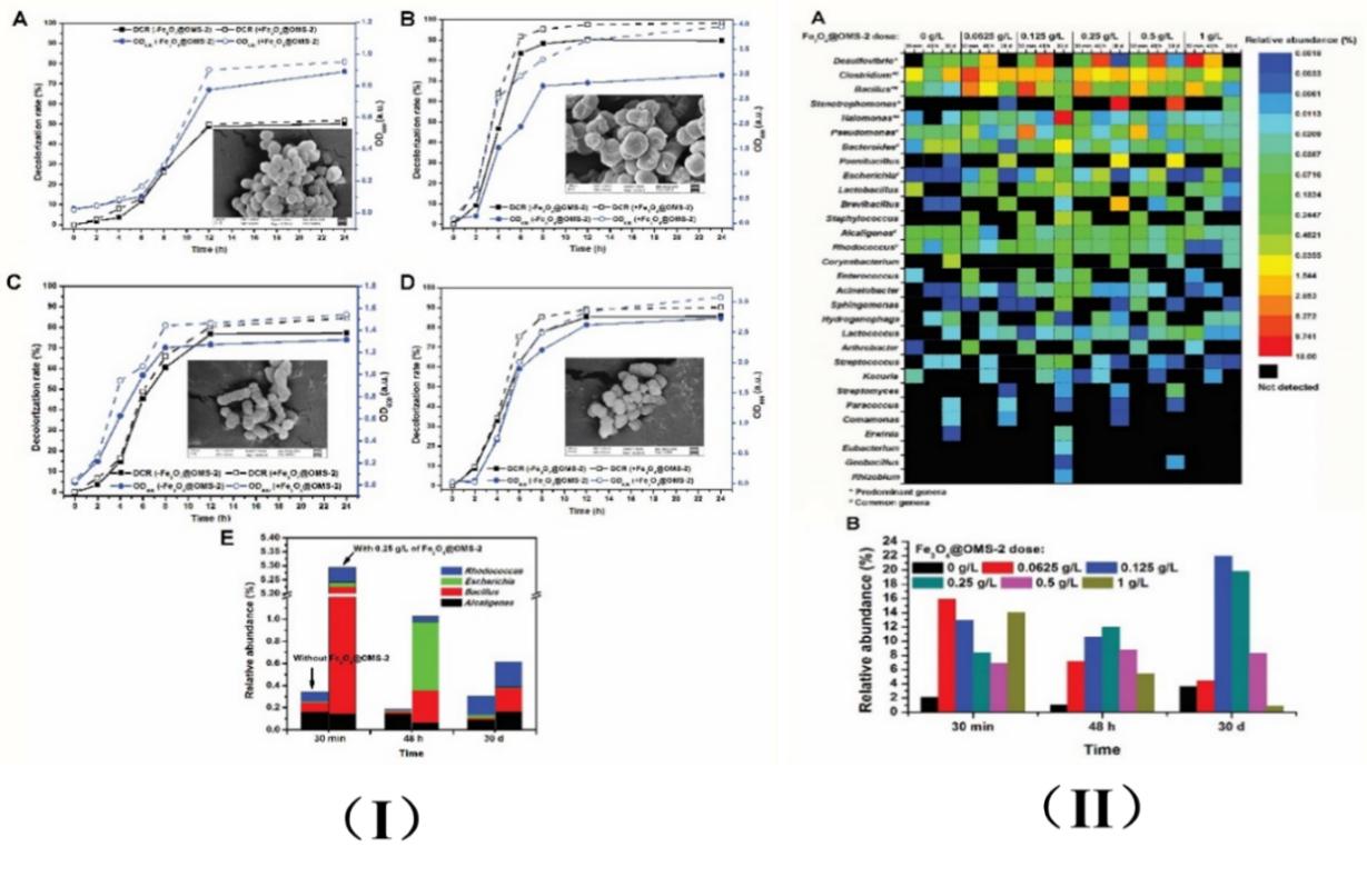
接着,团队研究了磁性纳米氧化锰八面体(Fe3O4@OMS-2)对序批式污泥反应器(SBR)处理印染废水X-3B运行情况的长期影响,相关研究成果以《Application of magnetic OMS-2 in sequencing batch reactor for treating dye wastewater as a modulator of microbial community》为题,2017年发表于环境科学与生态学领域TOP期刊Journal of Hazardous Materials(IF=10.588,T2类),该论文以武汉纺织大学为第一完成单位,潘飞为第一作者。
研究结果表明,添加0.25g/L的Fe3O4@OMS-2到SBR反应器后,一个循环周期(24h)内能提升至少20%的脱色率,采用Illumina MiSeq高通量测序技术分析SBR内部菌群结构,结果显示Fe3O4@OMS-2增加了菌群的总量和菌种多样性,而且更加重要的是,提升了菌群中可能降解染料的细菌数量;经过一系列的富集和分离纯化后,从活性污泥中筛选到4株菌种,经过16S rDNA序列鉴定后为Escherichia fergusonsi FP-D1,Rhodococcus ruber FP-E1,Bacillus aryabhattai FP-F1和Alcaligenes faecalis FP-G1;以上4株菌种在参与反应的好氧污泥中均存在,但是菌种在菌群中的丰度随着Fe3O4@OMS-2浓度的不同而改变,说明纳米催化剂Fe3O4@OMS-2的添加改变了好氧污泥中菌群的构成及其降解染料X-3B的能力;同时,菌种丰度的组成与菌群高通量测序的相关菌种相对应,验证了高通量测序的结果。
前期研究工作于2019年荣获湖北省科学技术奖(自然科学奖)三等奖。

(全文链接:http://dx.doi.org/10.1016/j.jhazmat.2017.06.062)

水环境综合治理与生态修复技术研究团队
研究团队介绍:
“水环境综合治理与生态修复技术研究团队”是环境工程学院潘飞教授带领的一支年轻的科研团队,团队立足于长江经济带生态大保护国家战略和社会发展的需求,针对水体环境中毒害有机物和典型重金属污染问题,围绕污染物源头控制、环境行为和生态效应、末端治理等领域开展研究工作,主要研究方向包括水环境环境污染源头控制、污染物环境化学行为、有机污染物构效关系、生态修复理论与技术、河涌及流域水环境修复、新型环境修复材料等。
目前团队成员30余人,其中青年博士5人,在读研究生18人,国际留学生4人。团队先后培养硕士研究生30余人。自2015年以来,团队共计在Water Research,Journal of Hazardous Materials,ACS ES&T water,Science of the Total Environment,Separation and Purification Technology,Chinese Chemical Letters等国际知名学术期刊发表高水平论文39篇,相关成果获湖北省科学技术奖(自然科学奖)三等奖1项,湖北省第十三届自然科学优秀学术论文二等奖1项。